Software Release Notes
The latest functionality in turbomachinery design and manufacturing
The latest functionality in turbomachinery design and manufacturing
Import multi-blade row geometry in AxCent using a single geomTurbo file or multiple SUR or MCH files. Importing these rows in a single step reduces the time that is required for creating a parameterized DES file in AxCent.
New controls for the drilled nozzle throat diameter (area) and discharge parameters have been added. Drilled nozzles are used in many applications such as the highly loaded gas turbines used in rocket engines and cryogenic expanders.
Drilled nozzles are now included in the integrated CFD solution. The drilled nozzle grid is generated with an IGG script and attached to the rest of the mesh. This addition allows for evaluating the stage performance, including the effect of drilled nozzle design.
Note: Only surface postprocessing is available in AxCent. For detailed post-processing, use CFDView.
The throughflow analysis setup is now combined in a single dialog box with numerous defaults and intelligent pre-sets. A single throughflow dialog box reduces user interaction with the solver pre-processor, and creates fail-safes to ensure that the appropriate settings are made to maximize solver success rate and stability.
The Agile link for the drilled nozzle transfer retains the control parameters. The baseline 3D geometry is automatically generated using the desired angles and areas, without overlapping the rotor at the nozzle discharge.

A new option for end wall blockage in turbines has been added, along with new controls for compressors. These new parameters are also applicable to guide vanes and struts, and can be set to AUTO, OFF, or be set manually.
Tuning of a flow-driven approach in analysis mode with a specified throat/exit area has been added, along with a deviation model for the exit blade angle calculation with given flow path contours in RZ coordinates. CF is used to adjust the deviation angle with a gauge angle iterating equation. The equation mass flow integral in AXIAL results in the mass flow predicted by the 1D isentropic model with a CF-factor correction.

where:
S – pitch between blades, varied with blade height
L – blade length from hub to tip
β2 gauge – span-local gauge angle, varied with blade height
ρ2 = ρ P2,h2 – span-local density at exit, varied with blade height
w2 = (2∙h02r-h2) 0.5 – span-local relative velocity, varied with blade height
m2,id = ideal mass flow, per (17) or (35), but evaluated via mass averages:
m2,id = ρ2,id∙Ath∙w2,id
where:
ρ2,id = ρP h2 , s2, s2,id
w2,id = (2∙h02r- h2,id) 0.5
h2 , s2, ... are mass averaged data in the span-non-uniform flow.
Note: The usage of point 2,id underlines that we are considering the general case with correction for the injected cooling flow upstream of the throat.
A new simplified gradual mixing model has been added to PUMPAL. Whereas the Full Mixout model assumes that all mixing between zones occurs immediately after the impeller exit, the Simplified Gradual Mixing model allows the mixing to occur over a longer distance in the diffuser.

Two design input methods for preliminary sizing have been added: Inlet Pressure, Exit Pressure & Power and Mass Flow, Exit Pressure & Power, providing greater flexibility in achieving an initial sizing for the machine.

Using the AXIAL solver, you can now model leakage paths and seals on both the shroud and backface for analysis mode. Once the branch is added, it can be fully defined in the dialog box for the corresponding path. Secondary flows such as leakage permit a more accurate modeling of performance and thrust at the early stage of the design process.
Thrust calculations have been updated to commonize thrust across all of Concepts' meanline codes. Understanding the thrust characteristics in an early stage of the design provides insights for making design decisions both for the rotor and other mechanical aspects such as rotor dynamics.
Create a copy of a map plot by right-clicking a plot and choosing Clone Map View from the shortcut menu. Cloning a map lets you quickly create a new plot and select a new variable to view.

A preview of axes parameters from a corresponding plot menu is available by right-clicking a plot and choosing Standard Plots on the shortcut menu. Use this live preview to view a plot immediately and gain further insights into a design performance.

Use the scalar plots to map three variables in a scatter plot. As scalar plots display relationships between numeric variables, they can indicate 1) whether the search is converging, 2) whether it is moving towards satisfactory results for multiple objectives, and 3) whether the objectives are conflicting or not.
Use an output window to write Python commands or to view console commands, whether for the SOM model or for the internal optimizer.

Define blades or edges using surfaces instead of curves. Using surfaces to define blades or edges makes it easier and faster to define a configuration. You can also use native surfaces to provide more re-fitting options.

Change the number of curves in your blade definition. The number of sections can affect how accurately the model matches your blade shape. Previously, to change the number of curves, you had to remove the definition, extract new curves, and then add them to the definition. This new feature reduces the required number of steps.

Add or remove points to the blade definition. Previously, to change the number of points, you had to manually edit tabular data files. Now you can change the number of points without returning to the tabular files.

Define the fillet by selecting a surface, which is easier than selecting an edge/curve. Constant or variable radius fillets are supported. (This option does not currently support non-radius fillets.)

Define the lifting patches by selecting a surface. During selection, you can preview and set the lift direction. This feature lets you select the surface faster, without re-selecting geometry just to change the number of curves. You can also preview the lift direction without building the configuration.

MAX-PAC now remembers the number of curves used when you extract them for blade definition. If the edge type has not been defined when you select the geometry, you are redirected to the edge definition window.
This improves the user experience: you no longer have to change the number of sections multiple times.
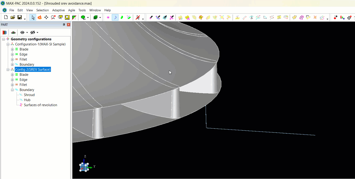
Add SREVs (surfaces of revolution) to the boundary definition in the configuration for collision detection and avoidance. Previously MAX-PAC only checked for collisions between the tool and the flow-path surfaces. This method could produce a collision between the tool and the non-flow-path geometry.

In the first toolpath without the use of SREVS, a collision appears. In the second toolpath with the use of SREVS, a collision is avoided.

Add a clearance distance between the tool shank and the part, which can be more robust than adding it to the blade surfaces, especially on surfaces with areas of tight curvature or in areas with little space in which to fit the tool. Tool clearance also allows for clearance between other surfaces such as the new SREV collision avoidance feature.

New thread milling and tapping methods have been added to the hole-making operations. As threads are very common features on holes, no hole-making operation is complete without tapping and thread milling cycles.

New tap and thread mill tools have been added to the tool library to support the new hole/thread making methods. Compared to other tools, taps and thread mills have unique geometries. They also have specific parameters such as pitch, needed to calculate the feed rate for the toolpath.


When using flank milling with the new blade-to-blade U-Pass method, the tool orientation automatically adjusts gouges greater than the allowable gouge angle. Manually adjusting the flank milling orientation could be tedious and time-consuming. But with the U-Pass feature, you can take advantage of flank milling more easily for near-net rest stock.
This is done automatically when you select U-Pass blade-to-blade and flank milling orientation in a roughing operation.

Define your degrees of freedom for rotation and translation in X, Y, and Z directions using the Transform – Best Fit tool. Previously we only supported rotation and translation along the Z axis, the most common method for our rotationally symmetrical parts, but this does not cover 100% of user cases. This addition to adaptive machining gives you more flexibility for calculating the best fit.
After choosing Transform from the Adaptive toolbar, select the desired degrees of freedom from the Rotation drop-down list.
